工业数字化与工业互联网平台简析

图片


当前,在产业升级转型的内在动力和地缘政治外部压力的双重驱动下,数字经济已经成为重组全球要素资源、重塑全球经济结构、改变全球竞争格局的核心力量之一。

作为数字经济的重要基础设施,工业互联网正在逐步书写它自己的使命和能力,利用数字化对工业进行全方位、全角度、全链条的持续改造和优化,加速引爆工业格局的变革,在千行百业演绎着自己的角色。

作为数字化与工业经济深度融合的关键基础设施、应用模式和工业生态,工业互联网通过对人、机、物、系统等的全面连接,以“数据+智能”重构全产业链、全价值链的制造服务体系,为工业乃至产业数字化发展提供了实现途径。

经过近年来的快速成长,我国工业互联网产业规模突破万亿元,工业互联网技术体系及关键技术已成为基础设施要素升级和集成创新的重要支撑,驱动生产经营,业务形态与组织管理方式的全方位变革重构。

PART.01
数字化与工业互联网

(一)  工业数字化发展历程

工业数字化在工业网络、云计算、现代通信等基础上发展而来,于21世纪10年代初步形成。放眼全球,不同国家由于工业基因、工业技术的积淀不同,发展路径也不尽相同。美国坚持市场化原则,主要由巨头企业和资本主导;德国更加注重产品质量和技术,围绕整体的工业形态打造展开;中国则是在云平台的基础上,由政策领航助推,亦步亦趋前行,目前仍处于初步发展期。

图片


(二) 数字化转型的必要性

传统企业数字化转型迫在眉睫,当传统企业不去做数字化转型,损失风险是确定的。主要损失包括:

一是市场失焦,不知道客户是谁,客户在哪里,客户喜欢什么,客户体验如何?

二是营销失语,不知道营销对谁讲,在哪讲,讲什么,如何讲,讲得效果如何?

三是系统失灵,生产、财务、库存、新品开发速度跟不上业务发展的需要;

四是管理失衡,前后失衡、左右失衡、上下失衡、虚实失衡;

五是增长失速,企业增长的速度减慢。


(三) 数字化转型与原生并行

当今天我们讨论到“数字化”这三个字的时候,后面跟着两个关键词:一个叫“转型”,一个叫“原生”。所谓的转型是企业不断升级自己的产品形态、销售渠道、商业模式、运营机制、组织文化乃至发展战略,从A地方出发到B这个数字化土壤比较肥沃的地方。

但是许多人发现,当企业转型从A点出发到B地时,在B这个数字化土壤比较肥沃的地方,正涌现一批天生就长了“数字化基因”的小企业,我们把这些企业定义为“数字原生企业”。

如果说传统企业的数字化转型就像一场学游泳的竞赛,有一批教练教你怎么去呼吸、水里怎么转身,那么数字原生企业一出生的时候就长了一个数字化的“腮”,知道如何用数字化的方式去做商业决策、产品创新、渠道建设,构建自己线上线下一体化的数字驱动业务体系。

在讲“数字原生”之前,我们先看看什么是“原生”?原生是指“土著的,未经外力改变的,生来如此的;由原生地带来的思维、文化、风俗、生态体系等”。原生就是土生土长,是植入基因的能力,是无师自通的学习。

数字原生企业=客户运营商+数据运营商+进化型组织+长在云端。数字原生是基于“云原生”为代表的新型数字基础设施进行运营、管理、创新、发展的企业,构建新业务架构和组织架构,优化重构商业模式和决策机制,具备高速成长、敏感响应、快速迭代的特征,成为引领企业数智化的时代风向标。

图片


(四) 数字化革命

数字化的本质到底是什么?在当下看来,其实是两场革命:一个是工具革命,一个是决策革命。

1. 什么是工具革命?

马克思曾说“手推磨产生的是封建主的社会,蒸汽磨产生的是工业资本家的社会”,“各种经济时代的区别,不在于生产什么,而在于怎样生产,用什么劳动资料生产。”

回到今天的数字时代和智能时代,我们看到:传统的机器人、机床、专业设备等传统工具正升级为3D打印、数控机床、自动吊装设备、自动分检系统等智能工具,传统能量转换工具正在向智能工具演变,大幅提高了体力劳动者效率;同时CAD、CAE、CAM等软件工具提高了脑力劳动者的效率。无论是体力劳动者,还是脑力劳动者,通过新的工具,提高了生产、研发效率。“工具革命”的核心价值在于帮助人们“正确地做事”。

2. 什么是决策革命?

光“正确地做事”还远远不够,更重要的是“做正确的事”。今天我们讨论数据,数据带来的是一场决策的革命——“决策革命”,帮助人们做正确的事儿。就像图灵奖和诺贝尔经济学奖获得者西蒙所说,管理的核心就是决策。决策可以分成两类:程序化决策和非程序化决策。

程序化决策,是常规的、有规律可循的决策,可以制定出一套规则流程,可以用数据+算法进行描述的决策,是有确定性答案的决策。今天数字化一个重要方向就是在企业研发、设计、生产、运营、管理过程中的每一个决策行为,无论是人的决策还是机器的决策,都在尝试通过数据+算法的方式进行替代。这就是基于历史经验的、有规律可循的程序化决策,这种决策可以称为经理人决策。

非程序化决策,过去尚未发生过,或其确切的性质和结构尚捉摸不定或很复杂。比如企业家的决策,企业家是敢于承担一切风险和责任去开创并领导一项事业的人。企业家的决策是基于未来洞察的决策,无法用数据+算法来描述,事前没有标准答案。过去可能没有发生或者它的性质和规律还没有被发现的决策领域,主要靠企业家们去做决策。

所谓的数字化,就是不断地把经理人对管理的、物流的、采购的、研发的规律,不断的模型化、算法化、代码化,用数据驱动构建一套新的决策体系。

今天对于数字化转型来说,数据要素在实体经济中发挥作用的核心在于:基于数据+算法的决策重构企业的运营机制。今天无论是C端还是B端,无论是对消费者的洞察,还是对企业客户的洞察,不仅仅是需要升级客户关系管理系统、制造执行系统、PLC等等各类软件系统,更重要的是,数据驱动的核心在于:今天所有的企业决策应当是基于需求的动态决策。

图片


(五) 工业数字化与工业互联网的关系

工业数字化与工业互联网的关系,从二者的定义、本质和目标来分析二者之间的关系,它们都是在做一件事:服务好产业。帮助产业在新的技术条件下,应用好互联网技术,人工智能,大数据,IOT,区块链等新技术,帮助企业降低成本,提高生产运营效率,提高产品质量与竞争力,打造好品牌。助力企业,逐步到整个产业,整个行业,最终推进数字经济,市场经济更优,更良性,更稳健,更高效,更环保发展。

基于以上的分析,工业数字化和工业互联网是辩证统一的,核心都是服务好传统企业。对于互联网企业来说,叫工业互联网,对于传统企业而言,就是工业数字化。

图片


(六) 工业互联网是数字化转型的起点

今天的品牌面对的是个性化、实时化、场景化、内容化、互动化的消费主张,消费者有了更多的表达权、话语权、选择权、参与权,我们将它定义为消费者主权的崛起。我们缺的不是用户,而是与用户互动。

运营的复杂性、供应链的复杂性以及生产的复杂性,整个供给体系变得越来越复杂,这个复杂的背景下,去看数字化的价值在哪里?企业为什么要推动数字化?

人们从不同的视角理解、分析、判断企业数字化转型的内在动力,如果从一个更高维度的视角来看,就是企业如何来面对需求巨变带来的不确定性,或者说数字化转型的一个逻辑起点,就是要化解一个复杂系统的不确定性。

图片

PART.02
数字化进程推动工业(产业)互联网的不断进步

(一)  人工智能促进工业互联网产业赋能

人工智能促进工业互联网产业赋能,人工智能加快推进工业互联网深层次应用,打造工业互联网升级版:人工智能可以在增强数字设计、人机协同制造、精益运营管理、精准质量管控、柔性智能服务等典型生产模式中与工业互联网融合应用,形成协同发展效应,并推动工业互联网技术产业升级,支撑服务数字化转型主战场,推动融合应用智能化发展,推动安全防护能力向新型智能化防护转变。

工业互联网为人工智能与工业融合发展提供数据支撑,高端传感器发展、智算中心建设、5G标准演进等工业互联网信息基础设施的发展为人工智能技术在工业领域深化应用提供了技术条件、丰富了数据来源、拓宽了数据通道、提升了工业数据处理能力。


(二) 5G为工业互联网提供强有力的技术支持

5G为工业互联网提供强有力的技术支持,5G的高速率、低延时、大连接等特点,为工业互联网的网络安全、生产管理效率和自动化水平提供了巨大的提升空间:一是提高生产和管理效率,5G的大带宽和高速率特性,可更好地支持大量数据采集、处理和传输的需求,实现大量工业设备的互联互通和实时通信,实现更高效的生产线协同和智能化制造;二是提高生产线的自动化水平,5G的低延时和高可靠性为工业互联网应用提供了更稳定、更可靠的连接,可支持更快速和稳定的实时控制指令传输,使得工业互联网能够更好地支持实时控制和协同操作的需求,提高生产过程的准确性和安全性。三是拓展了工业互联网的应用范围和潜力,5G的海量连接和大规模并发特性,使得工业互联网能更好地支持大量设备、传感器和系统的连接,极大拓展了工业互联网的应用范围和潜力。

工业互联网能为5G创造大量应用场景,进而推动5G技术更快发展,随着工业互联网与5G融合发展持续增强,出现了视觉检测、精准远程操控、现场辅助装配等一系列5G+工业互联网应用成果,推动5G技术更快发展、商用价值持续释放。截至2023年11月底,我国累计建成5G基站达到328.2万个,5G基站覆盖所有地级市城区和县城城区。5G应用已融入67个国民经济大类,应用案例数超9.4万个,工业、矿业、电力、港口等行业是当前5G应用的主要行业。5G轻量化技术演进和商用部署加快推进。


(三) AI大模型对工业互联网的影响

AI大模型在工业互联网平台中扮演着重要的角色。它通过对海量数据的训练和学习,可以自动化地完成各种复杂的任务,比如故障诊断、品质检测、生产控制等。同时,AI大模型还可以根据不同的行业和场景,提供定制化的解决方案,帮助企业实现智能化转型。

工业应用商城则是工业互联网平台的另一个核心组成部分。它类似于一个应用程序商店,提供了各种工业应用,比如智能制造、工业物联网、工业安全等。企业可以根据自己的需求,选择合适的应用程序,实现快速部署和高效运营。

通过AI大模型和工业应用商城的结合,工业互联网平台可以实现以下功能:

数据驱动:平台可以实时收集各种数据,通过AI大模型进行分析和处理,帮助企业实现数据驱动的决策和管理。

智能制造:平台可以通过AI大模型和工业应用商城的结合,实现智能制造的全面升级,提高生产效率和质量。

产业协同:平台可以促进企业之间的协作和交流,实现产业协同发展,推动整个行业的进步。

创新发展:平台可以提供各种创新的工业应用,帮助企业实现创新发展,提高核心竞争力。

数据处理和分析:AI大模型工业互联网平台利用AI大模型对海量数据进行处理和分析,挖掘数据中隐藏的价值和规律,为企业决策提供支持。而传统物联网平台则主要关注数据的采集和传输,缺乏对数据的深入分析和利用。

应用场景:AI大模型工业互联网平台可以应用于各种复杂的工业场景中,比如智能制造、智慧物流、智慧农业等。而传统物联网平台则主要应用于消费领域,比如智能家居、智能穿戴等。

智能化程度:AI大模型工业互联网平台通过AI大模型的训练和学习,可以实现自动化、智能化的控制和管理,提高生产效率和产品质量。而传统物联网平台则需要人工干预和管理,智能化程度相对较低。

安全性和可靠性:AI大模型工业互联网平台具有更高的安全性和可靠性,因为其数据采集和分析都是在本地完成的,可以有效地避免数据泄露和安全风险。而传统物联网平台则需要将数据传输到云端进行存储和分析,存在一定的安全风险。

随着工业互联网的快速发展,越来越多的企业开始意识到工业互联网平台的重要性,开始积极布局工业互联网平台。而AI大模型作为工业互联网平台的核心组成部分。AI大模型工业互联网平台的应用前景非常广阔,未来随着技术的不断进步和应用场景的不断拓展,这种新型的工业生态体系将具有更加广阔的发展前景。

PART.03
工业互联网的平台建设

(一)  工业互联网产业图谱

工业互联网是新一代信息通信技术与工业经济深度融合的新型基础设施、应用模式和工业生态,通过对人、机、物、系统等的全面连接,构建起覆盖全产业链、全价值链的全新制造和服务体系,为工业乃至产业数字化、网络化、智能化发展提供了实现途径,是第四次工业革命的重要基石。工业互联网产业链上游为智能硬件设备和软件,支持数据采集、存储、分析和开发;中游为工业互联网平台;下游为典型应用场景的工业企业。

图片


(二) 工业互联网的市场需求方特点

工业互联网的市场需求方主要分为3个:

1. 政府需求

以工业互联网研究院为主,工业互联网研究院逐步从行业研究、标准制定演变为行业集成商的角色。

从招标主体看:1)工业互联网研究院占据绝对主体,其扮演角色除了不断丰富完善自身工业互联网领域的测试、评估等服务能力外,更多扮演了集成分包商的角色,这也说明未来参与行业标准制定的领头羊,将会更具有集成优势;2)除了工业互联网研究院外,工业和信息化局是更具代表性的需求方,他们更加关注工业互联网为当地整体产业的赋能,故对产业链协同管理、智能制造等需求较高。

从平均单价和评分规则来看,平均客单价在300万左右,其中技术分占70%左右。

图片

2. 企业需求

以国企推动,国有企业作为工业互联网的领头羊,兼顾示范+标识解析节点双重任务。

从招标主体看,国企是企业需求的绝对主体,既有示范的作用,还可能承担二级节点的作用。其中,标识解析建设时更关注其作为节点时所能覆盖的能力和范围。

从国有企业采购的主要类别看,标识解析、园区平台建设、生产等是TOP3的需求点,与其承担的双重任务息息相关。

从平均单价看,国有企业的平均客单价在800万左右,比非国有企业高38%。

从评分指标看,与政府需求一致;其中,技术分占70%左右,报价分占10%左右。

图片

3.  高校等代表行业需求

以建设实训平台推动,虽都主打实训平台建设,但侧重点有所区别,单一模块和产线整体均有。

高校等代表行业对工业互联网的需求主要是建设实训平台所推动的,占比为83.9%。与政府和企业需求相比,高校等代表行业需求主要有两点差异:1)更多的是资金驱动,学校不同,实训平台建设内容不同,大部分的高校还是以单一模块的实训建设为主,只有很少一部分会关注整个产线的实训;2)在招标评分中,技术分占比为50-60%,而报价分占30%左右。

图片


(三) 工业互联网平台类型

由于中国工业互联网平台市场目前仍处于初步发展期,供给方仍然以规模性的大企业为主,这些企业技术底蕴较深、服务经验丰富、资金雄厚且具有一定行业影响力。占据主要市场份额的企业中,可以根据企业基因类型分为制造业大厂、传统软件、互联网大厂、ICT企业(包含传统IT厂商和电信运营商)、泛数据治理和设备及物联网类六大类。不同基因给企业带来的优势和路径各不相同,如制造业大厂,一方面,行业理解深,行业经验相对容易沉淀为机理模型;另一方面,企业本身就是需求方,产品及服务可能更容易满足需求方的需求属性;ICT和互联网企业基础设施底座能力强;泛数据治理企业垂直深耕能力强,是PaaS层的主要构成者。

图片


(四) 工业互联网平台核心

数据作为资产,完成数据-信息-知识-智慧的蜕变是平台能力的核心体现。

工业互联网平台的核心是释放企业经营活动形成的数据资产的价值,其中“数据从哪里来、数据怎么用、数据价值如何构建”等是平台企业需要考虑并解决的主要问题。当前市场上工业互联网平台企业主要具备两大类能力:其一,基础服务能力(如底层支撑、技术支撑),其通用属性更强;其二,围绕数据生命周期提供服务,覆盖数据采集及传输-数据处理-数据分析-数据知识沉淀及调用-数据可视化应用等全周期,涵盖物联网、大数据、AI等各类技术,其中数据分析、数据知识沉淀的专用属性更强,也是行业壁垒、企业服务壁垒的重要体现。从输出的服务体系来看,工业互联网平台服务商已初步形成PaaS平台底座+生态共筑、应用APP、综合解决方案等服务。

图片


(五) 工业互联网的盈利模式

工业互联网的核心盈利模式难以标准化,热门探索的盈利模式核心环节少、付费意愿低。

当前工业互联网市场大多是“赔钱赚吆喝”,新的变现模式正在不断探索。但就目前而言,盈利变现依然道阻且艰。除去常规的综合解决方案等盈利模式外,目前平台分发抽佣+软硬一体化设备两大类模式为企业所积极探索。针对分发抽佣,目前呈现对平台的生态贡献可能远高于盈利贡献的特点,其主要原因是研发设计、生产制造等核心环节本身的复杂性太高、企业差异性太强,应用的适配性不高。据不完全统计,在订阅次数超过100的应用中,研发设计、生产制造的应用数量占据TOP2,占比达68.4%,但就订阅总数而言,运营管理呈绝对优势,占比达71.3%,这也说明用户更趋向于为解决实际需求付费。针对软硬一体化,目前依然处于探索期,早前有报道,但现阶段尚未看到后续报道,究竟是折戟沉沙,还是即将大获全胜,我们拭目以待。

总之,我们认为:1)市场初期,针对不同模式的探索都有意义,都值得尝试,大浪淘沙后,长远收益将大于短期收益;2)工业互联网的复杂性要远高于消费互联网,是否一定会存在可复制的、标准化产品,以及将会出现在哪些领域出现,这是企业需要重点思考的问题。

图片


(六) 工业互联网的区域发展分析

各省区市工业互联网发展深入推进,头部城市规模优势突出,当前,我国工业互联网产业增加值超千亿元的省区市达到17个广东、江苏、浙江排名前三。2022年,辽宁、江西两省首次突破千亿元,山西、宁夏、内蒙古、湖北、山东等10个省区市增速超过10%。头部城市工业互联网产业规模优势突出,北京、上海、深圳等7个城市的工业互联网产业增加值规模均已超干亿元,前30城市工业互联网产业增加值总规模占全国比重达到46.19%。

图片


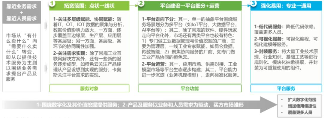
(七) 工业互联网的平台服务变化

平台服务整体围绕数字化及价值挖掘的逻辑没有变,但服务更加贴近业务和具体人员的需求,即向着范围和人员覆盖更广、使用更便捷等演化。

从2015年提出工业互联网发展至今,工业互联网服务市场整体逻辑变化不大,都是围绕数字化及数据价值挖掘而推出各类产品及服务。但随着客户对产品及服务、自身需求的认知提升,供给方的产品和服务主要向三大方向演进:1)覆盖更广的范围,具体表现为在产品及服务端,边缘层、生产层、应用层的协同管理及赋能属性更强;在需求实现端,新型的、覆盖更长服务链条的平台逐步出现,如橙色云关注产品经理从产品设想到实现的服务。2)平台走向细分,并趋于运营:其一,针对细分,主要围绕服务场景进行,一方面,单一平台依据应用场景而划分为多平台(如IoT平台、大数据平台、AI平台等);另一方面,主打为管理层、一线工业专家赋能的厂商纷纷出现。其二,针对运营,相对成熟的平台开始在生态构建、知识沉淀等方面发力,试图增加变现可能。3)强化易用属性,试图让更多懂工业生产及运营的人能“跨壁垒”使用相关产品及服务,放大服务价值。

图片

PART.04
工业互联网促进一二三产融通发展

(一)  工业互联网在各行业融合应用持续深化

随着工业互联网核心产业的日益壮大,工业互联网应用场景不断拓展,行业应用不断深化,为各行业发展持续赋能;

2022年,工业互联网带动9大超干亿元行业增加值平均增津达到7.61%,其中,带动采矿业,电力、热力、燃气及水生产和供应业,信息传输、软件和信息技术服务业,金融业这4个行业增加值增速超8%。

图片


(二) 工业互联网与产业互联网的关系

工业互联网和产业互联网存在部分差异。

1. 赋能方面

工业互联网解决设备、人、技术等要素之间的通信,偏向产品和技术业务体系,讲究解决特定问题;产业互联网则是解决经营管理与生产管理之间的协调,将整体产业链中大量不同类型、规模的上下游厂商资源整合,讲究宏观规划。

2. 应用领域方面

工业互联网主要应用在工业、制造业的生产管理环节,个别延伸至工业企业的产业链上下游;产业互联网则不明确限定行业,零售、金融、地产、医疗、物流等行业均有应用,模式各不相同。

3. 本质方面

工业互联网是政府主导下智能制造、工业发展规划的衍生,工业经验大于技术能力;产业互联网则是企业主导下的万众创新,网络能力、计算能力较为重要。

4. 技术架构方面

工业互联网以数据采集、交换、快速计算处理、数据分析、AI建模、应用开发等一套围绕数据资产利用的技术体系为重点;产业互联网则是以中间件整合技术、云服务、“互联网+”技术、大数据技术、AI智能等技术支持,技术构成较工业互联网更为分散。

共通点上:

行业壁垒明显,通过云、大数据、AI等技术将行业特征理解与沉淀为知识,具有一定的行业壁垒。

数据作为资产,都是利用数据资产产生实际价值,赋能相关人员、企业、行业和产业等。

以联通和协同为目的,都旨在实现人、机、物、法、环全要素的联通,以及合理的协同管理。

不同点上:

行业偏重不同,工业互联网偏重工业,产业互联网无偏重行业,产业互联网范畴更广。

技术偏重不同,工业互联网中,更偏重工艺经验;产业互联网更偏重底层能力支撑。

作用范围不同,产业互联网优化产业链上下游的资源配置和企业内部生产与经营的协同,工业互联网更聚焦于车间生产现场。

图片


(三) 工业互联网带动增加值规模

目前,已超过千亿元行业有9个,对制造业和信息传输、软件和信息技术服务业的带动效应最为明显;

在第二产业中,工业互联网对制造业、采矿业的带动作用最为明显;

在第三产业中,工业互联网对信息传输、软件和信息技术服务业批发和零售业以及金融业的带动作用较为突出。

图片


(四) 赋能第一产业数字化转型

据测算,2022年工业互联网带动第一产业的增加值规模为618.54亿元,名义增速为7.76%,预计2023年带动第一产业增加值规模将达到641.81亿元。

1. 农业领域

推动农业智能化,可逐渐实现农业耕种管收全程的“信息化感知、智能化决策、无人化管理”,推动农业从经验式、粗放式向数字化、科学化、精细化转型,促进农业节约增效,实现农业现代化发展。

2. 林业领域

通过赋能林业生态保护、规划管控、生物多样性监测、森林灾害预警和应急响应,推动林业生态治理更精准、发展态势预测更科学、生态安全风险预警更及时、林业决策部署支撑更有效。

3. 畜牧业领域

数字化、自动化、线上化成为畜牧企业转型重点内容,越来越多的“数字牧场”开始涌现,通过暂能化设备对养殖场全过程进行数字化智能化管理,可实现精准饲喂、智能环控、疫病监管与预警、AI巡检等,大大提升了畜牧业养殖效率和产品质量,并降低疾病风险。

4. 渔业领域

通过对渔业养殖的生产、管理、经营、流通、销售等全环节实行管理数字化和可视化,可实现渔业资源的合理高效利用,提升养殖质量,促进供需对接,推动渔业良性健康发展。

图片


(五) 推动第二产业全面转型升级

据测算,2022年工业互联网带动第二产业的增加值规模为2.27万亿元,名义增速为8.60%,预计2023年带动第三产业增加值规模将达到2.29亿元。

1. 采矿业

采矿业对国民经济发展尤为重要,工业互联网在采矿业的应用范围和场景不断延伸,持续推动矿山行业降本提效、不断提升安全生产水平。“5G+工业互联网”更是加速推动了采矿业的革新。

2. 制造业

工业互联网通过提高生产效率、降低运营成本、提高产品质量、优化资源配置、增强供应链弹性、提升绿色安全和低碳发展水平、促进创新等方式,持续推动制造业实现高质量发展。

3. 电力、燃气及水的生产和供应业

工业互联网通过建设数字化、智能化电网,加强源网荷储间的多元互动协调,优化电网运行模式。提升系统运行、预测精度,实现电力供需信息的实时匹配和智能化响应。

4. 建筑业

工业互联网与建筑业的深度融合,是建筑业供给侧结构性改革的重要内容。工业互联网通过打通工程建设设计、采购、施工、使用和运维的全生命周期,可高效整合供给端和需求端信息,系统地实现全产业链的资源优化配置。

图片


(六) 带动第三产业持续增长

据测算,2022年工业互联网带动第三产业的增加值规模为2.12万亿元,名义增速为6.41%,预计2023年带动第三产业增加值规模将达到2.34万亿元。

1. 信息传输、软件和信息技术服务业

信息传输、软件和信息技术服务业是我国数字经济的核心支撑行业,也是我国经济转型和产业升级的重要支柱。工业互联网基础设施的快速建设和融合应用,对网络、互联网平台、软件等信息服务需求与日俱增。

2. 批发和零售业

工业互联网发展极大变革了批发零售业的供应链组织模式和营销模式,通过推动供应链全要素创新和要素集合创新,降低企业经济成本和交易成本;通过推动消费者与供应商的直接对接,衍生出个性化定制,服务化延伸等新的营销模式。

3. 金融业

工业互联网在金融领域具有广泛应用场景,逐步呈现出“产业+金融+工业互联网”融合共建生态的雏形,数字金融与工业互联网的融合发展,极大变革了传统金融模式,推动金融信息流转模式、信贷业务、非信贷业务、资产管理业务和数字普惠金融服务创新。

4. 文化、体育和娱乐业

工业互联网极大丰富革新了文化、体育和娱乐业服务内容和供给方式,数字藏品、数字人讲解、数字博物馆、VR导览、数字演艺、“云旅游”等新产品新业态方兴未艾,为消费者带来了全新体验。

图片


篇外  行业未来发展预测

展望2024年,中国工业互联网产业机遇与挑战并存,希望与困难同在。国家战略与政策将持续发力,推动中国工业互联网加速发展;制造业数字化转型与智能制造进程逐渐迈向深水区,工业互联网市场将发掘更多增量空间;生成式AI、数字孪生等新兴技术不断发展,将使得工业互联网实现更多的行业与应用场景落地;央企扩量成立数科公司,推动工业互联网市场增量发展。

另一方面,中国工业互联网开发企业面临着工业企业投资缩减、市场竞争加剧等严峻挑战,开发企业将从项目型向产品型、平台型转变,更面临着加大研发投入、研发核心技术与企业控制运营成本、实现持续盈利的矛盾。工业互联网企业不像传统互联网公司,即使有资本的加持,也难以实现爆发式增长,已上市的工业互联网企业,实际上也难以保持较高的市值,因此,工业互联网企业也面临着推进长期主义和资本追逐短期回报的博弈。

因此,我国工业互联网产业仍需不断增强专业化与商业化能力,在深耕产品研发、提升产品性能与实现核心技术自主可控的同时,打造开放合作的健康生态体系,积极探索盈利模式与创新应用,大力培养工业互联网开发与应用人才,加速赋能制造业推进数字化转型与智能制造,实现新型工业化的高质量发展。

参考文献:

《2023年中国工业互联网平台研究报告》艾瑞咨询

《白皮书解读|一文读懂中国工业互联网产业经济发展新风向》中国工业互联网研究院

《腾讯蹚出产业互联网的新路》孟永辉 孟栖笔谈

《2023中国工业软件产业热点回顾》李瑶嘉 王阳

《阿里研究院安筱鹏:关于数字化的共识,为什么是昂贵的奢侈品?》安筱鹏博士

《安筱鹏:数据要素创造价值的 3 种模式》安筱鹏博士

《安筱鹏:企业数字化的终局是什么?》安筱鹏博士

《AI大模型+工业互联网平台新趋势》独数易智

《安筱鹏:制造业是AI大模型应用的主战场》安筱鹏博士



返回顶部